傳播時間:2025 年 2 月 3 日起
消息來源:Instagram、LINE 群組
爭議內容:
網紅發布短影音表示,從中國進口的品牌「西域果園」新疆紙皮烤核桃內,添加了各種人工合成甜味劑,包括甜蜜素、安賽蜜、糖精鈉、三氯蔗糖、乙基麥芽酚、食用香精、人工香料等。
不僅人體無法大量代謝,長期食用還會對肝、腎造成嚴重負擔。此外,該款核桃在去年就因「甜味劑」超標的紀錄,因此整批被銷毀。
查核結論:錯誤
有誇大嫌疑。該款產品確實含有甜味劑,但馬偕醫院營養師蘇怡靜解釋,甜味劑的安全性,有科學證據的支持。《全民查假會社》換算,若以 50 公斤成人為例,一天要吃超過 750 顆核桃才會超標。
此外,該核桃去年 8 月確實有被退回之紀錄,食藥署解釋,當時檢驗到了兩款甜味劑,核桃不得使用(僅能用在蜜餞、瓜子)。進口商也表示,後來原廠已更改成分,目前市面上合法進口的產品,都有通過安全檢驗。
爭議點一:該款紙皮烤核桃,是否有這些人工合成品?
查核員以 2024 年年底出產的包裝成分進行核對,裡頭的成分有:核桃、白砂糖、食用鹽、羅漢果、八角、桂皮、甘草、花椒、丁香、谷氨酸鈉、安賽蜜、三氯蔗糖、紐甜、呈味核苷酸二鈉、食用香精香料。
而網紅在影片中所指出的成份,則是甜蜜素、安賽蜜、糖精鈉、三氯蔗糖、乙基麥芽酚、食用香精、人工香料,並不完全相同。《全民查假會社》致電台灣進口商進行求證,證實網紅所述的是舊版成份,後來有進行改版。

▲ 由中國「西域果園」廠商製造的新疆紙皮烤核桃。(圖/宋思彤提供)
爭議點二:人體是否無法大量代謝人工合成甜味劑?長期食用是否會傷害肝與腎?
影片中的網紅表示,該款「新疆紙皮烤核桃」內,添加了各種人工合成甜味劑,像是:甜蜜素、安賽蜜、糖精鈉、三氯蔗糖、乙基麥芽酚、食用香精、人工香料。他宣稱,這些成分人體並不能大量代謝,甚至會對身體造成危害。
為了釐清真相,《全民查假會社》實際詢問馬偕醫院營養醫學中心營養師蘇怡靜。
蘇怡靜解釋,人工合成甜味劑的代謝機制因種類而異,並非如網紅所言「無法大量代謝」,而是會透過不同機制被身體處理、排出。身體主要的處理途徑為腎臟排泄,部分則是先要肝臟代謝後,再排出體外。
針對網紅在影片中提及營養素的代謝方式,蘇怡靜也表示,包括甜蜜素、安賽蜜、糖精鈉等成份,絕大多數都會經腎臟排出;三氯蔗糖則是由糞便排出;乙基麥芽酚是先經肝臟代謝,再由腎臟排出體外。
不過蘇怡靜也提醒,因為這些甜味劑是經由腎臟、肝臟排泄,因此如果「長期大量攝取」,還是會增加器官的排泄負擔,尤其是腎臟或肝臟功能較差者更需注意。

▲ 常見人工合成甜味劑、食用香精與人工香料代謝方式與每日可接受攝取量。(表/蘇怡靜營養師提供)
不過,所謂的大量攝取,究竟要吃多少才有危害?
蘇怡靜表示,各國的食品安全機構均有對人工甜味劑進行評估,並訂定每日可接受攝取量(ADI, Acceptable Daily Intake),換句話說,這些甜味劑的安全性是受到科學證據支持的。
以三氯蔗糖(又稱蔗糖素)為例,若是一位體重 50 公斤的成人,每天可以安全攝取的上限為 250 毫克(每日攝取上限 5 mg × 體重 50 kg),正常飲食其實難以超標。《全民查假會社》以進口商的檢驗報告進行換算,一天需要吃 25 包(約 750 至 850 顆烤核桃)才會超標。

▲ 以蔗糖素為例,一天要食用超過 750 顆核桃才有超標疑慮。(圖/宋思彤製表)
爭議點三:該款烤核桃,因甜味劑超標而被整批銷毀?
查核員實際搜尋食藥署「邊境檢驗不符合食品資訊」查詢系統,發現該款核桃在去年 8 月有被銷毀紀錄。
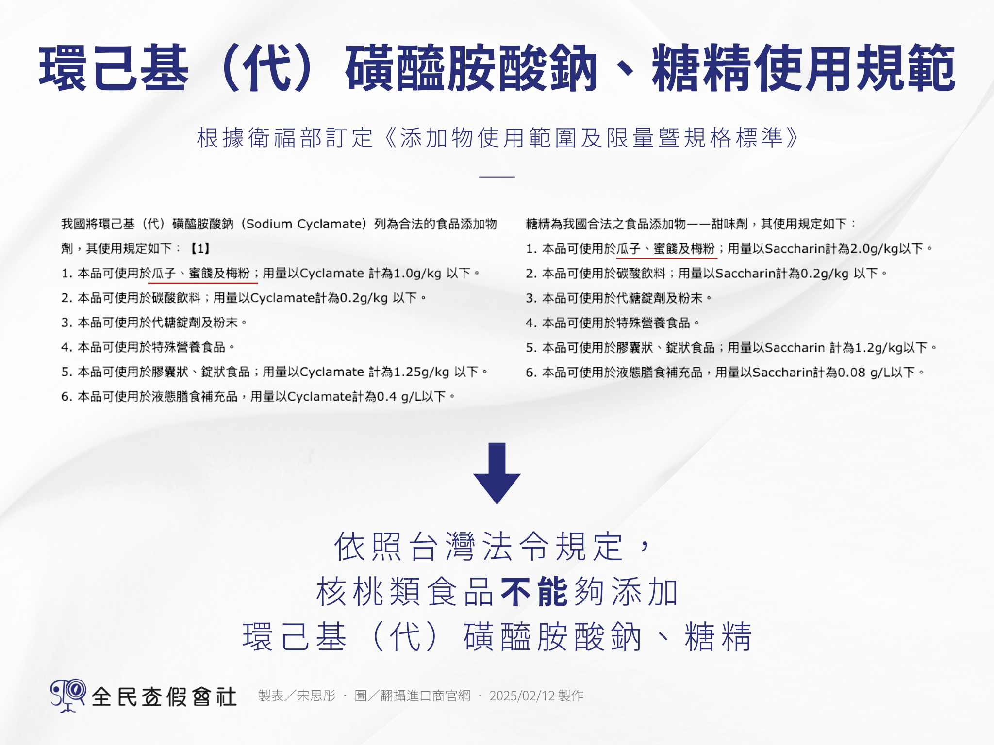
根據網站資訊指出,該款核桃的不合格原因為:被檢驗出甜味劑糖精 0.03 g/kg,以及環己基(代)磺醯胺酸鈉 0.18 g/kg。查核員實際致電詢問,食藥署表示,不論是甜味劑糖精、或是環己基(代)磺醯胺酸鈉,都只能使用在瓜子、蜜餞或梅粉,並不能用在核桃上。

▲查詢食藥署邊境檢驗系統,確實有相關紀錄。(圖/翻攝《食藥署邊邊境檢驗不符合食品資訊查詢》)
進口商表示,這些添加劑在中國可以使用,然而因法規限制,被台灣進口時被退回,後來已經進行配方上的調整,目前使用的甜味劑,不論是種類或含量,皆符合台灣法令之規定。

▲甜味劑糖精及環己基(代)磺醯胺酸鈉使用標準中,並無出現符合相關項目的食品。(圖/宋思彤製表)
查核結論:錯誤
有誇大嫌疑。該款產品確實含有甜味劑,但馬偕醫院營養師蘇怡靜解釋,甜味劑的安全性,有科學證據的支持。《全民查假會社》換算,若以 50 公斤成人為例,一天要吃超過 750 顆核桃才會超標。
此外,該核桃去年 8 月確實有被退回之紀錄,食藥署解釋,當時檢驗到了兩款甜味劑,核桃不得使用(僅能用在蜜餞、瓜子)。進口商也表示,後來原廠已更改成分,目前市面上合法進口的產品,都有通過安全檢驗。
查核記者:翁靖祐
核稿/責任編輯:宋思彤